伟德betvlctor1946体育
导航切换
伟德betvlctor1946体育
伟德app官网下载安卓
专业介绍
招生计划
招生公告
资格查询
录取查询
联系我们
招生网
就业网
返回主站
学院首页
>
伟德betvlctor1946体育
>
招生公告
>
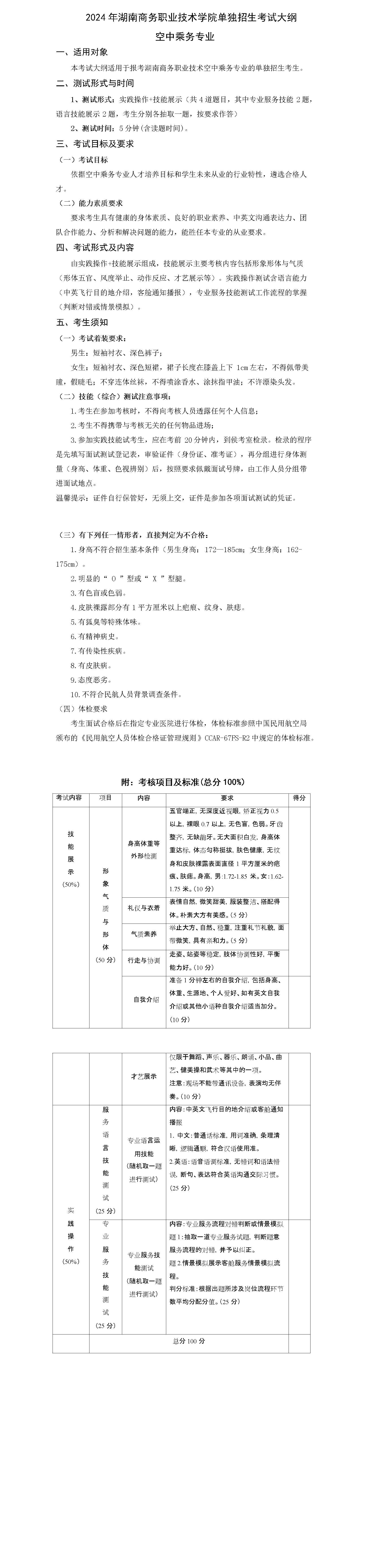
2024年空中乘务专业职业技能测试单招考试大纲
来源:韦德体彩官网处 时间:2024-02-02
上一篇:
2024年酒店管理与数字化运营专业职业技能测试单招考试大纲
下一篇:
2024年旅游管理、智慧景区开发与管理专业职业技能测试单招考试大纲
公众号
移动门户
返回顶部
Bevictor伟德