继续教育学院
导航切换
首页
部门简介
公告通知
伟德bv国际体育
伟德betvlctor官网入口
成人教育
技能培训
下载中心
返回主站
学院首页
>
继续教育学院
>
伟德betvlctor官网入口
>
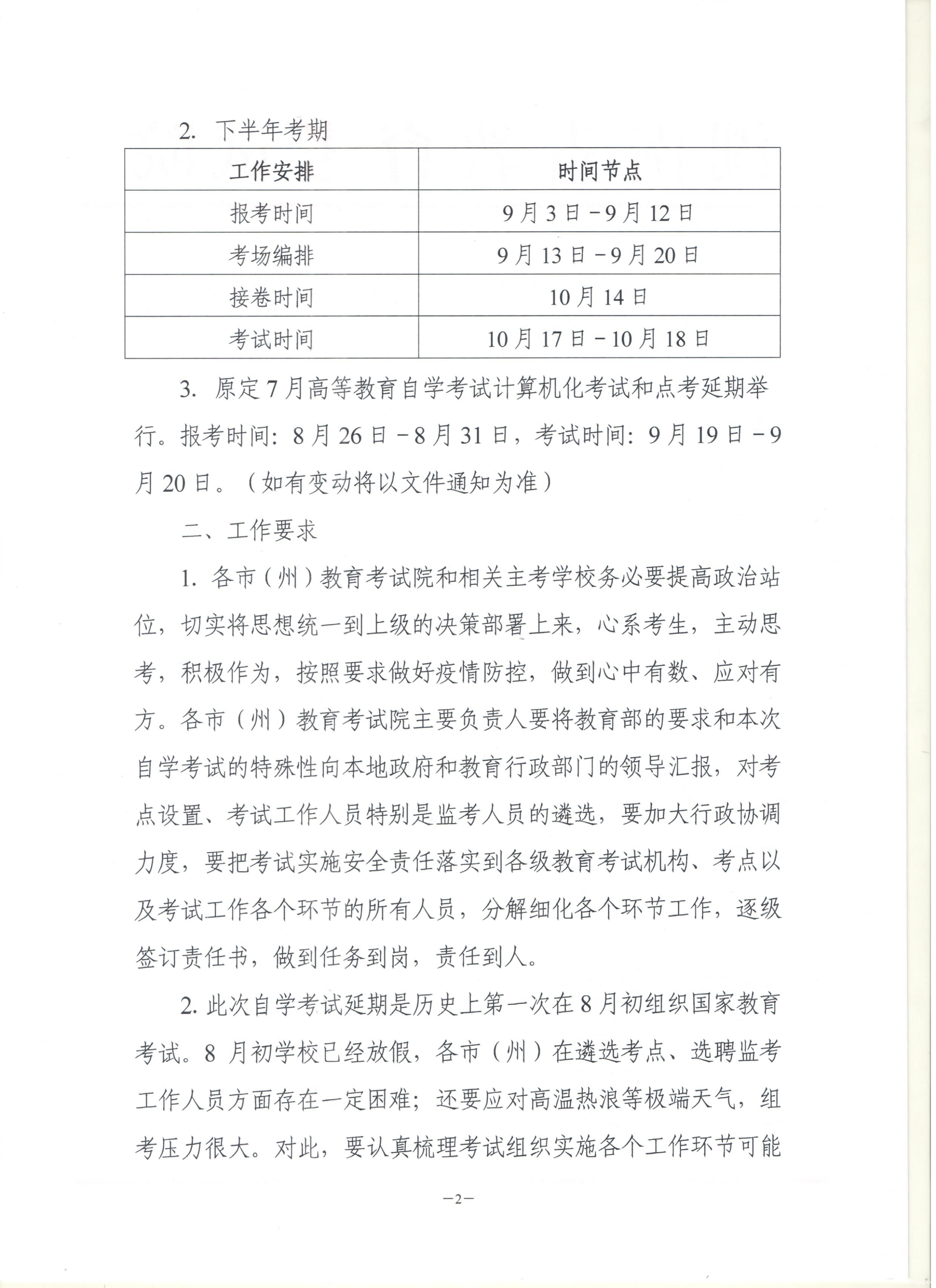
关于做好2020年上半年高等教育自学考试相关工作和下半年考试准备工作的通知
来源:湖南省教育考试院 时间:2020-05-15
上一篇:
关于我省高等教育自学考试相关服务事项入驻省政务服务大厅办理的通知
下一篇:
关于2020年上半年湖南省高等教育自学考试有关事项的公告
公众号
移动门户
返回顶部
Bevictor伟德